Intervención grupal con enfoque humanista para mamás con hijos con discapacidad intelectual

Group Intervention with a Humanistic Approach for Mothers with Children with Intellectual Disabilities

 

Mariana Morales Rodríguez

Universidad Autónoma de Guerrero, México

17045@uagro.mx

https://orcid.org/0000-0001-5692-0277

Irving Donovan Hernández Eugenio

Secretaría de Educación Guerrero, México

irvingdhe@hotmail.com

https://orcid.org/0000-0001-5692-0277

 

Ingreso: 25 de febrero de 2022.

Aceptación: 28 de octubre de 2022.

https://rieeb.ibero.mx/index.php/rieeb/article/view/45

 

Cómo citar: Morales, M., y Hernández Eugenio, I. D. (2023). Intervención grupal con enfoque humanista para mamás con hijos con discapacidad intelectual. Revista Internacional de Educación Emocional y Bienestar, 3(1), 119-143. https://rieeb.ibero.mx/index.php/rieeb/article/view/45

 

Resumen

La presente investigación estuvo encaminada a describir el impacto de una intervención grupal basada en el Enfoque Humanista (EH) en procesos psicológicos de aceptación de mamás con hijos con Discapacidad Intelectual (DI), estudio que fue aplicado en una escuela primaria ubicada en el municipio de Acapulco de Juárez, Gro. Lo anterior tuvo el propósito de determinar si el EH era una opción pertinente para el diseño y aplicación de una intervención orientada a la mejora de los niveles de autoestima y aceptación de madres cuyos hijos tuviesen DI. El estudio fue mixto y utilizó un enfoque epistemológico de investigación-acción, para lo cual fueron valoradas dos variables: la autoestima y la aceptación, utilizando como mediadora entre ambas una intervención basada en el EH.

Palabras clave: autoestima, aceptación, intervención grupal, enfoque humanista, Gestalt, discapacidad intelectual

 

Abstract

The present investigation was aimed at describing the impact of a group intervention based on the Humanistic Approach (HA) in the psychological processes of acceptance of mothers with children diagnosed with Intellectual Disability (ID), a study that was applied in a primary school located in the municipality of Acapulco de Juárez, Guerrero, Mexico. The purpose was to determine if the HA was a pertinent and effective option for designing and applying an intervention to improve the self-esteem and acceptance levels of mothers whose children had ID intellectual disability. This was a mixed study that used an epistemological research-action approach for which two variables were assessed: self-esteem and acceptance, using an intervention based on HA as a mediator between the two.

Keywords: self-esteem, acceptance, group intervention, humanistic approach, Gestalt, intellectual disability

 

Introducción

De acuerdo con el Instituto Nacional de Estadística y Geografía (INEGI), en 2019 fueron contabilizadas en México 5 739 270 personas con alguna discapacidad, lo que representó 5.1% de la población total en el país. De esa cifra, alrededor de 100 000 personas habitaban en el estado de Guerrero (Catalán, s/f). La discapacidad tiene diferentes significados, aunque para la Organización de la Salud (OMS), ésta abarca las deficiencias y limitaciones de una actividad, así como restricciones en la participación.. De esta forma las deficiencias son problemas que afectan a una estructura o función corporal; las limitaciones son dificultades para ejecutar acciones o tareas, y las restricciones en la participación son problemas para actuar en situaciones vitales.

Esto último hace del término discapacidad un fenómeno complejo de comprender y, por lo tanto, de atender. A partir de la intervención y el acompañamiento de las escuelas es posible identificar un número importante de estudiantes que presentan alguna discapacidad; en la mayoría de estos casos, los docentes, madres y padres de familia desconocen información relevante acerca de su diagnóstico, las pautas necesarias para coadyuvar con el proceso educativo y, desde luego, las relacionadas con el proceso de crianza y cuidado.

            De acuerdo con la Secretaría de Educación Pública (SEP), la Discapacidad Intelectual se refiere a una condición de vida que afecta el desarrollo psicomotor, cognoscitivo y el lenguaje, primordialmente. Las DI más comunes son el Síndrome de Down y la Hidrocefalia, y es frecuente que, en las escuelas, aunque algunos estudiantes por su apariencia física parecen no tener problemas, sí manifiestan discapacidades intelectuales severas, moderadas o leves en su aprendizaje.

            En el marco de una política educativa más inclusiva, en décadas recientes, lo mismo en el mundo que en México, se han realizado esfuerzos para garantizar el derecho de las y los niños con discapacidad para acceder a una educación que responda a sus características, condiciones y necesidades; estudios como los de Meza (s/f), la Organización de las Naciones Unidas para la Educación, la Ciencia y la Cultura (UNESCO) (2001), Padilla (2011), Vélez (2016), Villavicencio y Romero (2018) han marcado la pauta para centrar las discusiones sobre las discapacidades, la educación y la escuela desde una mirada social, para lo cual la experiencia de quienes de manera directa e indirecta inciden en este fenómeno es fundamental para reconstruir redes en las que emerjan acciones adaptadas a la realidad de los estudiantes y la de sus familias.

            Por su parte, Bautista y Turnbull (2015) han reconocido que el rol parental y familiar es fundamental en el contexto de las discapacidades, ya que la llegada a la familia de un individuo con esta condición altera necesariamente el estado emocional de sus padres, quienes experimentan frustración pues esto no coincide con las expectativas personales y sociales, lo que a todas luces va deteriorando el sistema familiar. Para estos mismos autores, la aceptación o no de la discapacidad de los hijos por parte de los padres determina en buena medida las decisiones que tomarán al respecto, lo que implica desde la atención especializada hasta el eventual ingreso a la educación formal.

            Para la UNESCO (2000), la educación inclusiva es la mejor solución de los sistemas escolares para dar respuesta a las necesidades de todos los alumnos. Esta educación trasciende desde los alumnos y docentes hasta los padres y la sociedad, y en la que es importante, en un primer momento, la aceptación de la condición de las y los niños para que, a partir de ésta, se transite hacia la participación e involucramiento en las actividades escolares que favorezcan su desarrollo.

            La escuela primaria de estudio se ubica en el municipio de Acapulco de Juárez, Guerrero, México; se caracteriza por el carácter incluyente de toda la comunidad que la integra, desde los directivos, los docentes, el personal de apoyo hasta los alumnos, los padres de familia y desde luego, la comunidad donde ésta se encuentra. Con frecuencia, en México esto no ocurre en la mayoría de las escuelas primarias, pues son comunes los actos de rechazo y discriminación hacia niños y adolescentes con alguna discapacidad.

            Durante el ciclo escolar 2018-2019, de la matrícula que compuso la escuela ya citada, 15% tenía alguna discapacidad ya diagnosticada, lo que evidentemente planteó retos para toda la comunidad. En México, la atención de las discapacidades en las escuelas ocurre a partir de servicios dentro del Sistema Educativo Nacional (SEN): el primero es el Centro de Recursos e Información para la Integración Educativa (CRIE), el cual está dirigido a apoyar a las escuelas de educación básica en el proceso de inclusión educativa de los alumnos con discapacidad, dificultades severas de aprendizaje, de conducta o de comunicación, entre otras, con el propósito de identificar, prevenir y eliminar las barreras que limitan el aprendizaje y la participación efectiva del alumnado en la sociedad. El segundo es USAER (Unidades de Servicios de Apoyo a la Educación Regular), las cuales son instancias técnico-operativas que se ubican en las escuelas de educación regular (SEP, 2021).

            Como se puede identificar, mientras en el CRIE las intervenciones apuestan a una gradual inclusión de los estudiantes diagnosticados con alguna discapacidad, en el caso de USAER su intervención ocurre en las escuelas de educación regular, generando apoyos que buscan la inclusión de los estudiantes con alguna discapacidad en el mismo contexto que el resto. Esto último en el contexto de que, en la mayoría de los casos, las intervenciones ocurren una vez que los niños alcanzan una edad escolar, situación que obliga reflexionar acerca de la pertinencia de políticas de las cuales deriven acciones focalizadas en familias en el momento en el que éstas identifiquen a un integrante con alguna discapacidad.

La escuela primaria estudiada cuenta con el servicio de USAER, lo que facilitó realizar un diagnóstico con la finalidad de identificar líneas de intervención con los estudiantes con discapacidad, con el objetivo de contribuir a su permanencia en la escuela y evitar el abandono de sus estudios.

            Una vez que se realizó este diagnóstico, en el que se incluyó a sus cuidadores (en particular a sus mamás), fueron identificadas cuatro problemáticas:

1.    Falta de nociones básicas sobre el término “discapacidad”.

2.   Ausencia o limitación de recursos para la atención de los niños con discapacidad.

3.   Falta de atención y acompañamiento psicológico a los cuidadores (en especial a las mamás), y

4.   ausencia en la escuela de una cultura inclusiva (en especial en alguno de sus integrantes).

Aunque la ya citada institución se considera inclusiva, el diagnóstico realizado permitió identificar lo que falta por hacer para garantizar una verdadera inclusión educativa, con lo cual la atención de los niños con discapacidad y la de sus cuidadores sea una realidad que facilite la gradual inclusión de éstos a la sociedad.

Por lo anterior, se consideró prioritario generar una propuesta de intervención grupal que diera atención a uno de los focos identificados en el diagnóstico: la condición de las cuidadoras (mamás) de los alumnos con discapacidad, para lo cual esta intervención fue orientada a dar respuesta al siguiente planteamiento problemático: ¿por qué una intervención grupal basada en el Enfoque Humanista (EH) es una alternativa pertinente para favorecer  la aceptación de niños con Discapacidad Intelectual (DI) por parte de sus mamás? Para complementar este planteamiento fueron diseñadas las siguientes interrogantes:

§ ¿Qué niveles de autoestima se perciben en las mamás cuyos hijos tienen alguna DI antes y después de implementar una propuesta de intervención grupal basada en el EH?

§ ¿Cuáles son las nociones básicas que tienen las mamás de hijos con DI respecto a esta condición?

§ ¿De qué manera inciden los procesos psicológicos de aceptación en la atención que reciben los niños con DI por parte de sus mamás?

Asimismo, el estudio realizado tuvo como objetivo general: “describir el impacto de una propuesta de intervención grupal basada en el EH en los procesos psicológicos de aceptación en mamás cuyos hijos están diagnosticados con DI”.

 

Método

El estudio realizado fue mixto. Éste representa un conjunto de procesos sistemáticos, empíricos y críticos de la investigación que implican la recolección y el análisis de datos cuantitativos y cualitativos (Hernández Sampieri y Mendoza, 2008).

            Para ello se planteó un diseño concurrente, en el cual los datos cuantitativos y los cualitativos se recabaron al mismo tiempo para, posteriormente, ser integrados de tal manera que se facilitara el análisis del fenómeno de estudio. En este proceso los datos se toman en cuenta hasta que son integrados y analizados con la finalidad de establecer inferencias amplias hasta identificar hallazgos y conclusiones de ambos métodos.

            En el estudio se estableció un alcance descriptivo-explicativo del problema, para lo cual fue necesaria la selección, diseño y aplicación de dos instrumentos para las variables identificadas a partir de la muestra previamente seleccionada, así como el diseño de la propuesta de intervención para determinar su impacto.

Considerando el planteamiento y alcance de este estudio, las unidades de muestreo fueron mamás cuyos hijos, además de estudiar en la escuela primaria del caso, estuvieran previamente diagnosticados con DI, siempre que tuvieran una comunicación y asistencia regular a la escuela.

            De esta forma, en el ámbito de lo cuantitativo, se usó un muestro no probabilístico, el cual, de acuerdo con Chen (2006), se conoce como muestras dirigidas. En la tabla 1 se describen las principales características de los 12 sujetos participantes en la muestra:

 

Tabla 1. Principales características de la muestra cuantitativa

Características

Participantes

Edad

35 años en promedio

 

Estado civil

·      Cinco casadas

·      Dos viudas

·      Dos divorciadas

·      Tres en unión libre

Lugar de origen

·      Ocho de la Región Acapulco

·      Tres de la Región Montaña

·      Una de la Región Costa Grande

Perfil socioeconómico

·      Siete económicamente activas

·      Cinco económicamente inactivas

Fuente: elaboración propia.

           

A cada participante se le asignó un código con la finalidad de facilitar su identificación en el proceso de aplicación de los instrumentos. Es importante señalar que, aunque 12 casos no son representativos para un análisis cuantitativo, la selección de éstos no fue aleatoria, mucho menos sesgada, sino que respondió a una delimitación de una población específica en el contexto del problema investigado.

            Para la aplicación del instrumento cualitativo se utilizó la misma muestra que en lo cuantitativo, lo que entonces situó un muestreo de “expertos”, destacando que la aplicación de este instrumento ocurrió una vez que fue realizada la propuesta de intervención grupal.

            Para medir la variable de “autoestima” fue utilizada la Escala de Autoestima de Rosenberg (ver anexo 1). De acuerdo con Chasteanueuf (2009), en los fenómenos sociales los cuestionarios son los instrumentos más utilizados para recabar la información. La Escala de Rosenberg fue desarrollada originalmente en 1965 y traducida al castellano hasta 1995 (Cibersam, 2020); ésta incluye 10 ítems que valoran los sentimientos de respeto y aceptación de sí mismos.

            La mitad de estos enunciados se realiza de manera positiva, mientras que la otra mitad se realiza de manera negativa. Los ítems se responden con una escala de Likert de tres puntos cuyas posibles respuestas son:

§  1= Muy de acuerdo

§  2= De acuerdo

§  3= En desacuerdo

Para su corrección se tienen que invertir las puntuaciones de los ítems enunciados de manera negativa (3, 5, 8, 9 y 10) y, posteriormente, ser sumados. La puntuación total del instrumento oscila entre 10 y 40 puntos, lo que da lugar a la siguiente clasificación:

§  30 a 40 puntos= autoestima elevada

§  26 a 29 puntos= autoestima media

§  Menos de 25 puntos= autoestima baja

 

La Escala de Rosenberg ha mostrado índices de fiabilidad altos que se ubican entre 0.82 y 0.88, con alfa de Chronbach en un rango de 0.77 a 0.88 (Blascovich y Tomaka, 1993). Es importante precisar que la aplicación de este instrumento se hizo en dos momentos: en el primero, con intención netamente diagnóstica, y en el segundo, con la finalidad de identificar el impacto de la intervención grupal sustentada en el Enfoque Humanista.

Para medir la variable “aceptación” fue utilizada una entrevista con los sujetos seleccionados (ver anexo 2). Para Savin-Baden y Major (2013), la entrevista cualitativa es íntima, flexible y abierta; ésta se define como una reunión para conversar e intercambiar información a través de preguntas y respuestas con las cuales se pretende lograr una comunicación y construcción conjunta de significados respecto a un tema (Janesick, 2000).

En el diseño de este instrumento cualitativo se utilizaron los siguientes núcleos temáticos:

§  Perspectiva y emociones respecto a la discapacidad.

§  Perspectiva y experiencias respecto a la atención de un hijo con discapacidad.

§  Experiencias relacionadas con la educación de un hijo con discapacidad.

§  Perspectiva y experiencias relacionadas con la propuesta de intervención grupal basada en el EH.

 

Con estos núcleos fueron generados 13 ítems que se incluyeron en un guion de entrevista semiestructurada, que fue aplicada una vez culminada la implementación de la intervención grupal sustentada en el EH.

La propuesta de intervención grupal denominada “Abriendo caminos para mamás con hijos con DI” se planteó desde la estrategia del taller (ver anexo 3). Para Ander-Egg (2013), la naturaleza de enseñanza-aprendizaje de éste se relaciona con su definición y la segunda con sus características básicas. En este último sentido, se eligió esta estrategia ya que entre otras cosas permite a sus participantes: a) aprender haciendo; b) es una metodología participativa; c) favorece la interdisciplinariedad, y d) tiene un carácter globalizante.

Este taller tuvo como objetivo “Formular acciones orientadas a comprender y atender la DI de niños que cursan la educación primaria a través de sesiones interactivas con sus mamás, lo que permitiría identificar acciones que favorezcan su inclusión educativa”. El taller fue diseñado para realizarse en ocho sesiones de cinco horas cada una, haciendo un total de 40 horas; éste fue aplicado entre el 5 de febrero y el 12 de abril de 2019.

Para la aplicación de ambos instrumentos, así como para el diseño e implementación de la propuesta, se tomaron en cuenta las consideraciones éticas basadas en las recomendaciones elaboradas por el Consejo de Organizaciones Internacionales de las Ciencias Médicas (CIOMS) en colaboración con la Organización Mundial de la Salud (OMS), en su cuarta edición.

 

Resultados

Como se mencionó, las variables utilizadas en el estudio fueron dos: 1) autoestima y 2) aceptación, mediando entre ambas la propuesta de intervención grupal basada en el EH. Para cada una de éstas se utilizó un instrumento específico, teniendo como referencia mediadora la intervención propuesta para la mejora de la problemática descrita. A continuación, se presentan los resultados obtenidos de cada variable, para hacer al final el análisis integrador derivado de la aplicación de los instrumentos cuantitativos y cualitativos, utilizando como referencia la propuesta de intervención grupal implementada.

Escala de autoestima de Rosenberg

La aplicación de este instrumento se realizó en dos momentos: el primero, previo a la implementación de la propuesta, y el segundo, al finalizar ésta. Como se mencionó en la introducción, la aceptación de la condición de los niños con discapacidad representa el primer paso para los cuidadores (en particular para los padres) para la ruta de su eventual inclusión en diferentes ámbitos como la educación. En este sentido, los procesos psicológicos de aceptación ocurren de acuerdo con autores como Hidalgo (2009), Núñez (2003) o Rolland (2000), a partir de una conjunción de diferentes factores, entre los que destacan los familiares. En este contexto, tener a un miembro de la familia con discapacidad hace evidente la necesidad de acompañamiento y asesoramiento de personal especializado, lo que facilita no solamente una mejor calidad de vida de la persona con discapacidad, sino una gradual inclusión en diferentes ámbitos en los cuales éste se desenvuelva.

            Como se observa en la tabla 2 una vez aplicada la escala de autoestima de Rosenberg en los dos momentos señalados, la autoestima de las participantes evolucionó de manera positiva.

 

Tabla 2. Resultados obtenidos en la escala de autoestima de Rosenberg

Resultados obtenidos antes de la aplicación de la propuesta de intervención

Resultados obtenidos después de la aplicación de la propuesta de intervención

Resultado

Porcentaje

Resultado

Porcentaje

Autoestima elevada

16.7

Autoestima elevada

83.3

Autoestima media

33.3

Autoestima media

16.7

Autoestima baja

50.0

Autoestima baja

0.0

Total

100.0

Total

100.0

Fuente: elaboración propia.

           

Como se identifica en la gráfica 1, a partir de la intervención se pasó de una puntuación media de 25.5 (mínimo 21 y máximo 36) a 33.1 (mínimo 26 y máximo 38). Lo anterior implica que, a partir de las actividades implementadas en el taller, fue posible incrementar la autoestima de los sujetos participantes, pasando de una autoestima baja a una media y elevada.

 

Gráfica 1. Puntuación media a partir de los resultados obtenidos en la escala de autoestima de Rosenberg

Fuente: elaboración propia.

           

Como ya se mencionó, la escala de autoestima de Rosenberg está integrada por 10 ítems, de los cuales cinco están enunciados de forma positiva y cinco de manera negativa. La intención del instrumento es que la suma de los ítems permita visualizar la condición de autoestima del participante. Al respecto, la tabla 3 presenta un comparativo de los resultados de cada ítem, considerando los dos momentos en los cuales la escala fue aplicada.

 

Tabla 3. Comparación de resultados por ítem de la escala de autoestima de Rosenberg a partir de sus dos momentos de aplicación

No. de ítem

Clasificación del ítem de acuerdo con su afirmación

Resultado antes de la propuesta de intervención

Resultado después de la propuesta de intervención

En desacuerdo

De acuerdo

Muy de acuerdo

En desacuerdo

De acuerdo

Muy de acuerdo

1

Positiva

25.0

50.0

25.0

0.0

25.0

75.0

2

Positiva

41.7

41.7

16.6

0.0

66.7

33.3

3

Positiva

50.0

16.7

33.3

0.0

41.7

58.3

4

Positiva

58.3

33.3

8.4

0.0

58.3

41.7

5

Positiva

50.0

16.7

33.3

0.0

41.7

58.3

Promedio

45.0

31.6

23.3

0

46.6

53.3

6

Negativa

8.7

91.6

0

33.3

25.0

41.7

7

Negativa

7.5

92.0

0.5

30.3

28.0

41.7

8

Negativa

6.5

87.5

6.0

30.0

25.0

45.0

9

Negativa

8.7

91.6

0

33.3

25.0

41.7

10

Negativa

7.8

86.5

5.7

25.0

24.7

50.3

Promedio

7.6

88.5

3.9

29.4

24.9

45.6

Fuente: elaboración propia.

 

Como se observa en la tabla 3, los promedios en los ítems, de acuerdo con su afirmación (tanto positiva como negativa), evolucionaron de manera interesante a partir de la aplicación de la intervención. Con ello se puede sustentar que ésta tuvo un impacto positivo en el fortalecimiento de la autoestima en las participantes, con lo cual éstas pueden afrontar de manera distinta la condición de sus hijos dentro de un contexto donde, con frecuencia, la mención de discapacidad implica rechazo y estigma.

Por lo anterior se ratifica la necesidad de considerar la intervención y el acompañamiento especializado con los cuidadores de quienes tienen una discapacidad diagnosticada. Esto último es importante para favorecer una mejor concientización entre estos cuidadores de lo que significan las discapacidades, así como cuáles son sus implicaciones e impactos tanto en quienes tienen alguna, y desde luego, en las familias de estos individuos que, con frecuencia, cuentan con pocos espacios para compartir sus experiencias.

 

Propuesta de intervención “Abriendo caminos para mamás con hijas(os) con DI”

Como se describió, esta propuesta se basa en los principios del Enfoque Humanista. Al respecto la psicología humanista es el fruto de la revolución del pensamiento filosófico y psicológico a la luz del quiebre occidental de la filosofía clásica y de una ciencia psicológica que, para inicios del siglo XX, resultaba empobrecida por las limitaciones del paradigma racionalista.

Este enfoque resalta el fortalecimiento de los vínculos de relación, la creación de la empatía interpersonal y la conexión de la propia experiencia emocional con otras ajenas. Asimismo, está centrada en una visión en la que el crecimiento personal se produce a partir del desarrollo de otras relaciones cercanas. Desde esta perspectiva, y considerando la estrategia de taller elegida, se diseñó una intervención de 40 horas distribuidas en ocho sesiones de trabajo, cuya duración aproximada fue de cinco horas cada una; en la tabla 4 se describe cada sesión y el objetivo establecido para cada una.

 

Tabla 4. Taller “Abriendo caminos para mamás con hijas(os) con DI”

No. de sesión

Sesión

Objetivo

1

Un hijo(a) con discapacidad

Establecer una empatía entre los participantes del taller

2

Aceptación y adaptación

Establecer un ambiente armónico y de respeto entre los participantes

3

Inclusión social

Demostrar la importancia de la corporalidad para desarrollar formas variadas de expresión

4

Autoconocimiento para el logro de una mejor calidad de vida

Examinar habilidades que permiten dar y recibir elogios

5

Autorregulación de mis emociones

Identificar los diferentes tipos de emociones que existen

6

Mi familia

Organizar actividades enfocadas en el reforzamiento y el desarrollo del estado físico

7

Resolución de conflictos

Organizar actividades enfocadas en la resolución de conflictos en diferentes ámbitos

8

Madres creando presente y futuro

Analizar la importancia de la responsabilidad como una actitud que favorece la felicidad

Fuente: elaboración propia.

           

Con la finalidad de conocer la perspectiva de los participantes sobre esta propuesta de intervención, se realizó una evaluación considerando seis aspectos:

1)    Estructura.

2)   Tiempo.

3)   Material.

4)   Aprendizajes desarrollados.

5)   Experiencias.

6)   Desempeño del especialista.

 

Cada uno de estos aspectos fue evaluado a partir de niveles (malo, regular, bueno y muy bueno), donde cada uno de los participantes tendrían que compartir su percepción. Los resultados obtenidos se incluyen en la tabla 5.

 

Tabla 5. Evaluación del taller “Abriendo caminos para mamás con hijos con DI”

No.

Aspecto

Nivel

Malo

Regular

Bueno

Muy bueno

1.

Estructura

0.0

0.0

17.0

83.0

2.

Tiempo

0.0

17.0

66.0

17.0

3.

Material

0.0

0.0

0.0

100.0

4.

Aprendizajes desarrollados

0.0

0.0

0.0

100.0

5.

Experiencias

0.0

0.0

0.0

100.0

6.

Desempeño del especialista

0.0

0.0

8.0

92.0

Fuente: elaboración propia.

 

Entrevista a las participantes en el taller: “Abriendo caminos para mamás con hijos con DI”

La aplicación de la entrevista, además de contribuir a medir el impacto de la propuesta de intervención grupal, ayudó también a conocer de manera más particular a cada participante, haciendo énfasis en sus perspectivas y experiencias relacionadas con la atención, crianza y cuidado de individuos con una discapacidad.

Como se señaló en el apartado anterior, el guion fue estructurado en núcleos temáticos en los cuales, a partir de las respuestas de cada participante, se realizó un análisis con el software MAXQDA (versión 2021), desde el que se recuperaron líneas que facilitaron la construcción de un significado a los códigos identificados. Para facilitar la interpretación de éstos se diseñaron algunas figuras que a continuación se presentan.

 

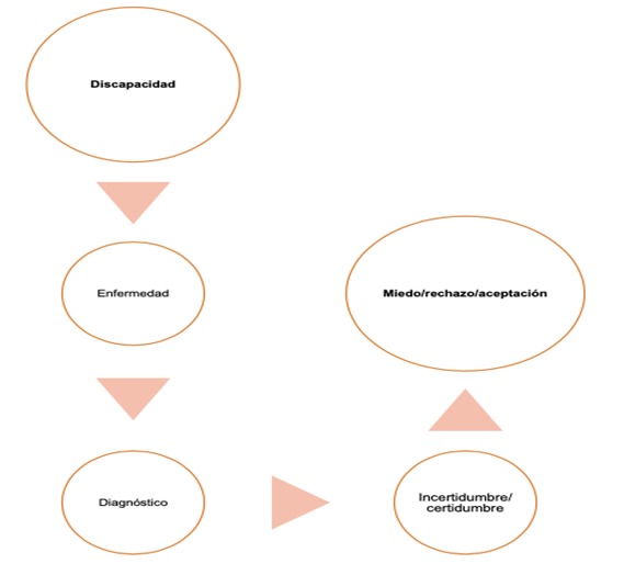
Figura 1. Perspectivas y emociones respecto a la discapacidad

 

 

Fuente: elaboración propia.

           

Como se observa en la figura 1, las 12 participantes coincidieron en señalar que la discapacidad suele asociarse a una enfermedad, situación que revela el desconocimiento de su significado y, por ende, de sus implicaciones en la vida diaria de quienes tienen alguna:

 

En ocasiones llegué a escuchar lo que era un Síndrome de Down, incluso conocí a personas con esta condición y las consideraba personas enfermas (S7).

 

Otro factor asociado a este tópico es la desinformación que existe en lo general y en lo particular acerca de las discapacidades, las cuales, aunque tienen características específicas, se manifiestan de manera particular en cada individuo:

 

Sin duda, la desinformación es el enemigo que vencer. Cuando me embaracé de mi segundo hijo procuré investigar, así como informarme con mi doctor si la condición de mi primer hijo podría replicarse con el segundo, fue un proceso difícil, pero necesario para romper con algunas falsas creencias (S3).

 

Figura 2. Perspectivas y experiencias respecto a la atención de una hija (o) con discapacidad

Fuente: elaboración propia.

           

Una de las experiencias relevantes de la entrevista fue identificar con las participantes la manera en que se enteraron del diagnóstico de sus hijos:

Es complicado al principio reconocer que tu hijo tiene una discapacidad, con frecuencia los especialistas te dan acompañamiento, aunque es muy difícil reconocerlo, hay un proceso (S5).

 

Una de las mayores dificultades con mi hijo para contar con un diagnóstico fue acceder a un especialista. Aunque tengo seguridad social, la intervención del especialista ocurrió muy tarde, por lo que considero que mi hijo perdió mucho tiempo de atención especializada (S6).

           

Como fue compartido en algunas sesiones del taller en la entrevista, las participantes señalaron que la dinámica familiar cambia al tener a un miembro diagnosticado con discapacidad:

           

Para nosotros, como familia, fue difícil al principio, ¡imagínate que nuestra primera hija tenía esta condición!, tuvimos que realizar muchas acciones con nuestros padres, nuestros familiares, siendo en ocasiones incómodo explicarles por qué nuestra hija era distinta al resto de los niños de su edad (S2).

 

En nuestro caso tenemos a dos hijos más, ellos se desesperaban al principio con su hermano, sin embargo, ahora son quienes más lo procuran, esto no ocurrió de manera casual, fue necesario contar con el apoyo de un especialista (S9).

 

Figura 3. Experiencias relacionadas con la educación de una hija (o) con discapacidad

Fuente: elaboración propia.

 

            Como se señaló en la introducción, en México, desde la última década del siglo XX, se comenzaron a realizar esfuerzos importantes por dar reconocimiento a la diversidad como condición implícita en el sistema educativo, en particular, en los estudiantes y sus necesidades. Ejemplo de lo anterior fue la creación de servicios educativos como el CRIE y las USAER; pese a estos esfuerzos y al reconocimiento de las discapacidades como imperativas de atención por parte del Estado para garantizar el derecho a y en la educación, las participantes consideran que aún hay mucho por hacer:

 

Mi experiencia respecto a la educación que ha recibido mi hijo en diferentes escuelas es diversa, complicada en ocasiones, ya que los maestros no tienen la preparación ni el acompañamiento para atender las necesidades de mi hijo (S1).

 

Reconozco que solamente en esta escuela me ha tocado ver el esfuerzo del personal con nuestros hijos, incluso pidiendo ayuda a otras instancias; ojalá otras escuelas pudieran hacer lo mismo (S5).

 

¡Híjole!, falta mucho por hacer para garantizar el derecho a la educación de nuestros hijos, un ejemplo simple, observa la infraestructura, no está adaptada para las discapacidades. Si no podemos iniciar con eso ¡imagínate con algo más complejo como la atención de nuestros hijos! (S8).

 

Finalmente, en la entrevista se preguntó a las participantes acerca de su perspectiva y experiencias relacionadas con la propuesta de intervención de la que formaron parte:

 

Me llevo gratas experiencias del taller, sobre todo, una manera diferente de ver mi realidad y la de mi hijo, todavía nos falta por hacer, pero he descubierto que mi condición no es exclusiva, hay otras personas con las mismas condiciones o peores (S1).

 

Muchas gracias por esta experiencia, tenía dudas en asistir o no por el temor a qué dirán; sin embargo, sesión a sesión fui conociendo más cosas sobre la discapacidad y la manera en que puedo apoyar a mi hijo (S3).

 

Ha sido grato convivir con personas con las que comparto situaciones similares; es importante como padres con hijas(os) con discapacidad sentirnos bien, para poderlos ayudar más (S5).

 

Como puede identificarse en este apartado, el impacto de la propuesta de intervención, además de favorecer el desarrollo de una mejor autoestima en las participantes, les permitió compartir experiencias hasta generar un ambiente de empatía que facilitó la construcción de una visión colectiva ante una situación en común (en este caso, la discapacidad).

 

Discusión y conclusiones

Derivado del estudio y, a partir del análisis de los resultados obtenidos con base en la problemática, las preguntas y el objetivo planteados, presentamos las siguientes reflexiones a manera de discusión.

            En el diseño de la investigación se plantearon las dos variables de estudio identificando la propuesta de intervención grupal como “mediadora” entre ambas. Esto facilitó el análisis y comprensión de las principales características y manifestaciones del problema investigado.

Epistemológicamente, la investigación-acción, el positivismo y el empirismo dieron la seguridad de que los hallazgos obtenidos en el estudio constituyen conocimientos científicos y no afirmaciones laxas. Sin embargo, dentro del proceso de aprendizaje profesional, crecimiento como investigadores y experiencia personal, se decidió adicionar la vertiente epistemológica de la hermenéutica con la finalidad de interpretar de mejor forma los resultados obtenidos a partir de la investigación mixta.

Por el diseño del estudio y el enfoque desde el cual fue implementado, no fue necesario el planteamiento de una hipótesis, sin embargo, como se presentó en el apartado de resultados, la propuesta de intervención contribuyó de manera importante a la mejora de las dos variables de estudio (autoestima y aceptación), lo que da cuenta de la efectividad del EH como recurso de atención psicológica de mamás que tengan hijos con discapacidad (ver resultados cuantitativos de la tabla 3 y ver resultados cualitativos de la figura 2).

A partir de los resultados obtenidos en la aplicación de los instrumentos y la propuesta, se sostiene que el papel de las mamás cuyos hijos tienen alguna discapacidad es fundamental, no sólo por su rol de cuidadoras, sino también porque representan el eslabón clave para la implementación de acciones destinadas a lograr una inclusión de las personas discapacitadas en diferentes ámbitos de la sociedad. La intervención psicológica ocurre en diferentes condiciones y episodios en la vida de los seres humanos, sin que necesariamente éstos tengan que considerarse problemáticos; al respecto, la literatura reciente del Enfoque Humanista hace hincapié en la necesidad de reconocer que la psicoterapia tiene como objeto el ser en sí mismo, llevando a cabo una introspección que le permita el reconocimiento de lo que le hace mal, pero también de lo que puede cambiar para favorecer la práctica de acciones que favorezcan su salud, el crecimiento personal, así como mejorar su calidad de vida (Núñez, 2003).

Al respecto, en el caso de las mamás con hijos discapacitados suele ser común que éstas manifiesten temores, depresiones y, desde luego, una baja autoestima, en ocasiones hasta sentirse “culpables” por la condición de sus hijos, por lo que el diagnóstico en este estudio ratificó que 50% de las participantes estaba en este estado, además de manifestar dificultades para compartir experiencias ante el temor de sentirse señaladas o rechazadas. El diseño de la propuesta de intervención grupal estuvo enfocado en lograr una mejora sustancial de estos porcentajes de autoestima, para lo cual la selección del Enfoque Humanista resultó fundamental; por ello fue gratificante que, tras la intervención, los niveles de autoestima se incrementaron en 30%, lo que valida la pertinencia y eficacia de la propuesta diseñada, y también se refleja en una mejor aceptación de la condición de sus hijos, situación constatable en las entrevistas aplicadas una vez que se implementó la propuesta.

Finalmente, se reconoce que, aunque los niveles de autoestima y aceptación pueden variar constantemente, es importante destacar que la intervención propuesta emergió como una alternativa pertinente para responder a las necesidades de las mamás focalizadas, lo cual tampoco representa la única alternativa existente, por lo que se recomienda asumirla como una propuesta que emergió de una necesidad y una oportunidad de los investigadores para poner en práctica algunos de los elementos básicos del Enfoque Humanista.

La entrevista facilitó el acercamiento con las participantes, y permitió identificar las nociones básicas que pueden tener respecto a la condición de sus hijos. Esto es fundamental, de acuerdo con la literatura actual, para explicar y comprender fenómenos complejos como las discapacidades; durante las dos últimas décadas y a partir del avance de la ciencia, la psicología ha generado información valiosa para comprender las discapacidades, con lo cual se ha hecho relevante la necesidad de una cultura más inclusiva donde éstas no se visualicen como “enfermedades”, sino como condiciones naturales de los seres humanos a partir de su diversidad (Catalán, 2002).

En sus respuestas, la mayoría de las participantes demostraron conocimientos básicos sobre la discapacidad de sus hijos, lo que se diferenciaba tomando en cuenta la condición socioeconómica de cada una; esto refleja, nuevamente, las desigualdades sociales persistentes en México. Por ello resulta importante rescatar el papel que juegan servicios como el CRIE o USAER dentro del SEN, que en muchos casos la única vía que tienen las familias con integrantes discapacitados para dar respuesta a sus necesidades educativas formales (Bautista y Turnbull, 2016).

La intervención especializada en diferentes ámbitos de la sociedad, como en la salud o la educación, favorece de manera importante estos casos para evitar mitos acerca de las discapacidades, lo que eventualmente favorecerá condiciones para el establecimiento de una cultura más incluyente. Referente a esta conclusión, se asume que la escuela primaria focalizada ha comenzado con la transición hacia una cultura de inclusión, a partir de la premisa de que reconocen la necesidad de acciones encaminadas al fortalecimiento de la comunidad educativa, de nociones básicas acerca de las discapacidades, así como de formas de intervención más concretas respecto a sus implicaciones y consecuencias.

La familia juega un rol fundamental respecto a las discapacidades, por lo que se ratifica que, a partir del estudio, se espera que se generen discusiones acerca de la necesidad de expandir de propuestas de intervención hacia los núcleos familiares como el taller desarrollado, contando debidamente con el acompañamiento especializado, lo que permita, por una parte, reconocer la importancia de la atención psicológica en cualquier condición, pero a la vez, ratifique su valía en los procesos de aceptación que tiene que vivir cualquier persona expuesta a una situación de su vida cotidiana, pero también, quienes viven sucesos inesperados como las discapacidades.

En este sentido, durante cada sesión fue notoria la mejora en la disposición de las participantes a interactuar y, sobre todo, a compartir sus vivencias, mostrando una empatía con sus pares, lo que permitió identificar que las discapacidades representan una condición biológica compleja, pero no determinante del destino de quienes las viven ni de sus familias. Desde esta perspectiva, la cultura inclusiva asume que, a la par de que cada individuo tiene que ser identificado por sus propias características y condiciones, es su diversidad la que enriquece al grupo social al que pertenece, situación que, en la mayoría de los casos, es vista de manera inversa por la sociedad (Núñez, 2003).

El presente estudio partió de la premisa que la diversidad es una condición per se en la sociedad, por lo que estigmatizar a las personas con discapacidad no hace otra cosa que revictimizarlas por su condición. Aunque en México se han logrado avances importantes en el reconocimiento de los derechos humanos, en el ámbito educativo se tiene mucho por hacer.

            En el contexto del siglo XXI se han impulsado numerosas agendas y políticas encaminadas a una mayor y mejor atención de las poblaciones y sujetos vulnerables, entre los que los discapacitados son un ejemplo, por lo que garantizar su acceso a la salud, a la educación y a una vida digna, representa una condición necesaria para aspirar a una sociedad más justa y equitativa. El presente estudio y sus resultados permiten ratificar la importancia de la atención psicológica de estos grupos vulnerables, así como de sus cuidadores y familias en general, por lo que, a manera de síntesis, se presentan algunas recomendaciones:

 

1.    A las participantes en el estudio se les reitera el agradecimiento y la disposición para participar en las actividades propuestas. Se les invita a seguir buscando espacios de atención psicológica; en este proceso, servicios como CRIE o USAER pueden apoyar con la finalidad de generar una red de mamás con hijos con discapacidad, a partir de lo cual se genere un trabajo colectivo y organizado que haga eco en el llamado hacia las autoridades correspondientes para contar con políticas y acciones gubernamentales más visibles para estos grupos sociales.

2.   Al colectivo de la escuela primaria estudiada se les reconoce por estar en el proceso de convertirse en una comunidad educativa inclusiva. Esto no es sencillo, pero tampoco imposible cuando existe una buena coordinación y una visión compartida de lo que se quiere alcanzar. Se les invita a impulsar el trabajo colegiado que continúe facilitando el diseño de acciones que involucren a más integrantes de la comunidad educativa, así como a otros actores relevantes del entorno. Ejemplo de lo anterior son instituciones y organismos que favorezcan y promuevan información relevante sobre las discapacidades, así como las formas de propiciar la inclusión educativa.

3.   Se reconoce la labor de los especialistas que laboran en los servicios CRIE, USAER y a las autoridades educativas, pues es claro que, a partir de la expansión de estos servicios en México, se ha dado una visibilidad a la condición de discapacidad de un número importante de personas, lo que ha coadyuvado a su atención e inclusión en los espacios educativos. Sin embargo, esto no es suficiente si consideramos el número de personas en esta condición, así como la cantidad de recursos (humanos, financieros, materiales, entre otros) necesarios para su atención.

En este sentido, se reconoce que la atención de estos grupos vulnerables en las escuelas exige un trabajo interdisciplinario que incluya, por un lado, el fortalecimiento de la formación continua del colectivo escolar y, por otro, el acompañamiento de personal especializado que, con fundamento en enfoques como el Humanista, apliquen acciones que contribuyan a la atención de las diferentes aristas de las discapacidades.

4.   Se reconoce la labor de los psicoterapeutas humanistas que, bajo este enfoque, ratifican que es válido a la luz de la literatura actual como una plataforma inapreciable para sustentar la intervención terapéutica a nivel individual y, sobre todo, a nivel grupal. En el ámbito educativo es fundamental seguir compartiendo experiencias de éste y otros enfoques terapéuticos, máxime la necesidad actual del trabajo interdisciplinario en el que se articulen diferentes enfoques en la atención de problemáticas específicas.

5.   Se invita a la sociedad en general a reflexionar acerca de la discapacidad como un fenómeno que requiere un amplio espectro informativo; señalar a los individuos por su condición u origen no hace otra cosa que revictimizarlos por situaciones que, evidentemente, ellas o ellos no determinaron. Por lo anterior, resulta importante reconocer que, aunque existen ámbitos específicos en los que ocurre la atención de estos individuos, no se les puede ni debe aislar, mucho menos negar la posibilidad de lograr su eventual reinserción en diferentes contextos sociales.

 

Referencias

Ander-Egg, E. (2013). El taller una alternativa de renovación pedagógica). Buenos Aires: Editorial Magisterio del Río de la Plata.

Bautista, M., y Turnbull, B. (2016). La interacción de alumnos con discapacidad y sus pares en la escuela regular. Psicología Iberoamericana, 24(1),8-18. https://www.redalyc.org/articulo.oa?id=1339/133947583003  

Blascovich, J., y Tomaka, J. (1993). Subjective, physiological, and behavioral effects of threat and challenge appraisal. Journal of Personality and Social Psychology, 65(2), 248-260.

Catalán, R. (2002). Necesidades educativas especiales en México. México: Editorial Aljibe.

Chen, H. T. (2006). A Theory-driven Evaluation Perspective on Mixed Methods Research. Research in the Schools, 13(1), 75-83.

Cibersam-Banco de Instrumentos y Metodologías en Salud Mental (2020). https://bi.cibersam.es/busqueda-de-instrumentos  

Hernández-Sampieri, R., Fernández, C., y Baptista, P. (2014). Metodología de la investigación. México: McGraw-Hill.

Hidalgo, M. (2009). Transición a la maternidad y a paternidad. En M. J. Rodrigo y J. Palacios (coords.), Familia y desarrollo (pp. 161-181). Madrid: Alianza Editorial.

Instituto Nacional de Estadística y Geografía (INEGI) (2020). https://www.inegi.org.mx/

Janesick, J. (2000). La danza del diseño de la investigación cualitativa: Metáfora, metodolatría y significado. En C. A. Denman y J. A. Haro (eds.), Antología de métodos cualitativos en la investigación social (pp. 227.251). Sonora, México: El Colegio de Sonora.

Nuñez, B. (2003). La familia con un hijo con discapacidad: sus conflictos vinculares. Revista Arch.arg. pediatria, 101(2), 133-142. https://www.redalyc.org/articulo.oa?id=695/69549127011

Organización de las Naciones Unidas para la Educación, la Ciencia y la Cultura (UNESCO) (2020). https://es.unesco.org/

UNESCO (2001). https://es.unesco.org/

Organización Mundial de la Salud (OMS) (2020). https://www.who.int/es

Padilla, A. (2011). Inclusión educativa de personas con discapacidad. Revista Colombiana de Psiquiatría, 40(4), 670-699. https://www.redalyc.org/articulo.oa?id=806/80622345006

Rolland, J. (2009). Familias, enfermedad y discapacidad. Una propuesta desde la terapia sistémica. Reino Unido: Gedisa.

Savin-Badem, M., y Howell, C. (2013). Qualitative Research. The essential guide to theory and practice. Londres: Routledge.

Secretaría de Educación Pública (SEP) (2021). https://www.gob.mx/sep  

Vélez, V. (2016). Educación inclusiva para personas con discapacidad en la provincia de Buenos Aires: un estudio de caso a partir de las representaciones sociales de los actores educativos de la Escuela Santa Julia en Tigre, 2015. (Tesis de Maestría.) Facultad Latinoamericana de Ciencias Sociales (Flacso), Buenos Aires, Argentina.

Villavicencio, C., y Romero, M. (2018). Discapacidad y familia: Desgaste emocional. Revista de Investigación en Ciencias Sociales y Humanidades, 5(1), 90-98. https://dialnet.unirioja.es/servlet/articulo?codigo=6267714  

 

Anexo 1. Escala de Autoestima de Rosenberg

 

Instrucciones

Elija la opción que considere más pertinente a partir del caso descrito.

 

A

B

C

D

Muy de acuerdo

De acuerdo

En desacuerdo

Muy en desacuerdo

 

 

A

B

C

D

1. Siento que soy una persona digna de aprecio, al menos en igual medida que los demás.

 

 

 

 

2. Estoy convencido de que tengo cualidades buenas.

 

 

 

 

3. Soy capaz de hacer las cosas tan bien como la mayoría de la gente.

 

 

 

 

4. Tengo una actitud positiva hacia mí misma.

 

 

 

 

5. En general, estoy satisfecha de mí misma.

 

 

 

 

6. Siento que no tengo mucho de lo que estar orgullosa.

 

 

 

 

7. En general, me inclino a pensar que soy una fracasada.

 

 

 

 

8. Me gustaría poder sentir más respeto por mí misma.

 

 

 

 

9. Hay veces que realmente pienso que soy un inútil.

 

 

 

 

10. A veces creo que no soy buena persona.

 

 

 

 

 

 

Anexo 2. Guion de entrevista

El presente guion de entrevista ha sido diseñado con la intención de identificar el impacto de la Terapia Grupal con Enfoque Humanista como alternativa viable para favorecer la aceptación de niñas y niños con discapacidad intelectual por parte de sus madres.

 

¿Cuál es su opinión sobre la discapacidad?

¿Qué conceptos conoce respecto a la discapacidad?

¿Considera que la discapacidad limita la vida de los individuos que tienen esta condición?

¿Considera que, en México, como sociedad, estamos preparados para convivir con personas discapacitadas?

¿Cuál ha sido su experiencia con un hijo (a) con discapacidad?

¿Considera que en nuestro país existen condiciones propicias para la atención de salud, psicológica… de individuos con alguna discapacidad?

¿Y la atención de sus familias?

¿Qué experiencias puede compartir respecto a la educación de su hijo (a)?

¿Cuáles serían los cambios que propondría al Sistema Educativo Nacional respecto a la atención de niñas (os) con discapacidad?

¿Cuál fue su experiencia participando en este taller?

¿Considera que logró algún cambio en su percepción sobre la discapacidad a partir del taller?

¿Por qué lo propondría para la atención de mamás con hijos (as) con discapacidad?

¿Cuáles serían sus recomendaciones para fortalecer esta propuesta de intervención?

 

Anexo 3. Propuesta de intervención “Abriendo nuevos caminos para mamás con hijas (os) con discapacidad intelectual”

 

Número y nombre de la sesión

Proceso secuenciado de la Terapia Grupal con Enfoque Humanista

Objetivo

I. Un hijo con discapacidad intelectual

Sensación

Establecer una empatía entre los participantes del taller.

II. Aceptación y adaptación

Conciencia

Establecer un ambiente armónico y de respeto entre los participantes del taller.

 

III. Inclusión social

Movilización

Demostrar la importancia de la corporalidad para desarrollar formas variadas de expresión.

 

IV. Autoconocimiento para el logro de una mejor calidad de vida

Acción/contacto

Examinar habilidades que permiten dar y recibir elogios.

 

V. Autorregulación de mis emociones

Acción/contacto

Identificar los diferentes tipos de emociones que existen.  

 

VI. Mi familia

Acción/contacto

Organizar actividades enfocadas en el reforzamiento y desarrollo del estado físico.

 

VII. Resolución de conflictos

Acción/contacto

VIII. Madres creando presente y futuro

Cierre

Analizar la importancia de la responsabilidad como una actitud que favorece la felicidad.